ads/auto.txt

Rangkaian Adaptor 5v Tanpa Trafo

Simple Inverter Mini Joule Thief Cara Menggunakan Trafo Charger

Simple Inverter Mini Joule Thief Cara Menggunakan Trafo Charger

Inverter Mini Membuat Jt Inverter Dengan Trafo Dvd Bekas Tanpa

Inverter Mini Membuat Jt Inverter Dengan Trafo Dvd Bekas Tanpa

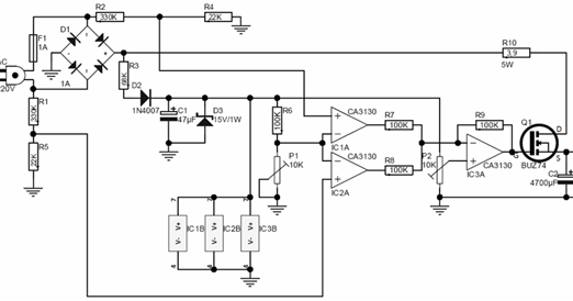
Rangkaian Power Supply 12 Volt 5 Ampere Sederhana Rangkaian

Rangkaian Power Supply 12 Volt 5 Ampere Sederhana Rangkaian

Switching Mode Power Supply 10a 20 50v Dc Ct Dengan Gambar

Switching Mode Power Supply 10a 20 50v Dc Ct Dengan Gambar

Adaptor 5 Volt Tanpa Trafo Teknologi Tepat Guna

Adaptor 5 Volt Tanpa Trafo Teknologi Tepat Guna

Joule Thief 1 5v Mini Inverter Dgn Trafo Bekas Charger Hp Dengan

Joule Thief 1 5v Mini Inverter Dgn Trafo Bekas Charger Hp Dengan

Joule Thief 1 5v Mini Inverter Dgn Trafo Bekas Charger Hp Dengan

Rangkaian dasar kedua adalah rangkaian regulator.

Rangkaian adaptor 5v tanpa trafo. Membuat power supply hemat 12v tanpa trafo transformerless tapi berbahaya. Cara membuatnya juga cukup mudah terutama jika komponen utamanya menggunakan trafo sebagai penurun tegangan. Rangkaian power supply 12v 5v simetris. Oleh karena itu biasanya dalam rangkaian power supply maka ic.

Jika membeli di toko elektronika dengan rangkaian yang sudah jadi harganya akan menjadi. Cara membuat adaptor 5 volt tanpa trafo. Adaptor merupakan rangkaian penyearah arus bolak balik ac menjadi arus searah dc. Rangkaian adaptor 5v tanpa trafo ini tidak membutuhkan komponen yang terlalu banyak sangatlah praktis simple sehingga kita akan mudah untuk merakit nya dan tentu dengan biaya yang sangat murah.

Berikut kere akan berbagi cara membuat adaptor sederhana tanpa menggunakan trafo. Seperti misalnya yang paling sering saya pakai adalah adaptor dengan tegangan 12v. Untuk cara yang lebih sederhana bisa menggunakan tanpa transformer atau trafo dan membuat harga regulator lebih ekonomis. Setiap project elektronika yang kita buat tentunya memerlukan sebuah power supply untuk dapat menyalakan rangkaian tersebut.

Cara membuat rangkaian regulator power supply tanpa trafo untuk bisa menyelesaikan setiap project elektronika membutuhkan regulator atau power supply agar rangkaian bisa menyala. Tidak jarang juga saya langsung membuat rangkaian power supply pada satu papan menyatu dengan rangkaian inti yang dibuat. Membuat catu daya 12v tanpa trafo. Regulator tegangan ini selalu dipakai untuk stabilnya outputan tegangan rangkaian penyearah sudah cukup bagus jika tegangan ripple nya kecil namun ada masalah stabilitas.

Pengertian arus ac dan dc. R1 1 m 1 mega ohm r2 10 ohm r3 100 ohm r4 150 ohm d1 4 dioda 1n4007 d5 dioda zener 5v c1 kapasitor milar mika 105k 400v c2 elco 220uf 25v. Kalo bisa caranya gimana ya kalo nggak bisa mohon tutorial membuat adaptor sederhana 5v dan 3a dong bang hehehe mohon bantuannya aku ank kesehatan jadi gak paham benet sama msalah elektro.

Cara Membuat Power Supply 12 Vdc Tanpa Travo Full Youtube

Cara Membuat Power Supply 12 Vdc Tanpa Travo Full Youtube

Gabung 2 Trafo Ct Youtube Rangkaian Elektronik Teknologi

Gabung 2 Trafo Ct Youtube Rangkaian Elektronik Teknologi

Niguru Com Rangkaian Power Supply 5v Tanpa Trafo Transformator

Niguru Com Rangkaian Power Supply 5v Tanpa Trafo Transformator

Inverter Mini Joule Thief 4 Transistor Dc 3 7v 7 5v Ke Ac 220v

Inverter Mini Joule Thief 4 Transistor Dc 3 7v 7 5v Ke Ac 220v

Cara Membuat Power Supply Tanpa Trafo Youtube

Cara Membuat Power Supply Tanpa Trafo Youtube

20 Jam Joule Thief Mini Inverter Dengan Gambar Rangkaian

20 Jam Joule Thief Mini Inverter Dengan Gambar Rangkaian

Joule Thief 1 5v Mini Inverter Dgn Trafo Bekas Charger Hp

Joule Thief 1 5v Mini Inverter Dgn Trafo Bekas Charger Hp

Elektronik Kreatif Cara Membuat Adaptor Sederhana

Elektronik Kreatif Cara Membuat Adaptor Sederhana

20 Jam Joule Thief Mini Inverter Dengan Gambar Rangkaian

20 Jam Joule Thief Mini Inverter Dengan Gambar Rangkaian

Joule Thief 1 5v Mini Inverter Dgn Trafo Bekas Charger Hp

Joule Thief 1 5v Mini Inverter Dgn Trafo Bekas Charger Hp

How To Make A Mini Inverter 1 5v Dc To 220v Ac With An Old Mobile

How To Make A Mini Inverter 1 5v Dc To 220v Ac With An Old Mobile

Cara Merangkai Banyak Elco Untuk Power Supply Power Amplifier

Cara Merangkai Banyak Elco Untuk Power Supply Power Amplifier

Cara Membuat Ampli Subwoofer Untuk Pemula Request By Yassier

Cara Membuat Ampli Subwoofer Untuk Pemula Request By Yassier

Cara Membuat Casan Charger Aki Motor Pakai Kiprok Servismotor

Cara Membuat Casan Charger Aki Motor Pakai Kiprok Servismotor

Source : pinterest.com