ads/auto.txt

Skema Adaptor Laptop Hp

Simple Inverter Mini Joule Thief Cara Menggunakan Trafo Charger

Simple Inverter Mini Joule Thief Cara Menggunakan Trafo Charger

Sata To Usb Cable Wiring Diagram Copy Usb Serial Wiring Diagram I

Sata To Usb Cable Wiring Diagram Copy Usb Serial Wiring Diagram I

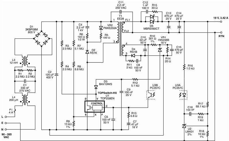
4 Bp Blogspot Com Ne Yrsziyae U2dd2arigdi Aaaaaaaabga Eo79di50ahy

4 Bp Blogspot Com Ne Yrsziyae U2dd2arigdi Aaaaaaaabga Eo79di50ahy

Switching Mode Power Supply 10a 20 50v Dc Ct Dengan Gambar

Switching Mode Power Supply 10a 20 50v Dc Ct Dengan Gambar

Inverter Mini Membuat Jt Inverter Dengan Trafo Dvd Bekas Tanpa

Inverter Mini Membuat Jt Inverter Dengan Trafo Dvd Bekas Tanpa

How To Make A Simple Amplifier Mini Easy Run To 1000w Speakers

How To Make A Simple Amplifier Mini Easy Run To 1000w Speakers

How To Make A Simple Amplifier Mini Easy Run To 1000w Speakers

Skema dc dc vcc cpu core hp pavilion dv2000 intel series 39 halaman pdf file ter sedia juga schematic diagram dv2000 intel nvidia dv2000 amd series dv6000 dv9000 sedang dibikin link untuk down.

Skema adaptor laptop hp. Bila anda mempunyai laptop dan anda punya mobilitas tinggi dalam beraktivitas sebaiknya anda merakit rangkaian power supply laptop. Skema laptop hp part 1 hp compaq 6735 6535b inventec tt2 0 hp compaq nc6220 inventec aspen dis pv hp envy 15 quanta sp7 hp g60 amd wistron astrosphere mcp77 07241 3 hp omnibook xe3 compal la 1011 hp omnibook xe3 compal la 733b hp pavilion dv4 dm4 inventec zidane mr 1331 murray rev a03 sch. Skema rangkaian adaptor 1. Beberapa rangkaian kabel charger dell terbaik meliputi charger adaptor laptop inspiron 13 7348 series touchscreen charger adaptor laptop 19 5v 4 62a std original dan adaptor charger for xps 13 or pa 1450 66d1 19 5v or 2 31a.

If you re using hp laptop or desktop complete them with our original accessories. Ic charger adalah komponen ic yang merubah dan sebagai selector tegangan dari adaptor atau dari baterai menuju ke system. Laptop ini termasuk barang elektronika yang sensitif karenanya rentan terhadap kerusakan. Perbaiki cas laptop asus tidak ada tegangan output 19v.

Download the latest drivers firmware and software for your hp mini 210 1000sa pc this is hp s official website that will help automatically detect and download the correct drivers free of cost for your hp computing and printing products for windows and mac operating system. Temukan baterai standar baterai tahan lama paket daya notebook auto adaptor atau dongle penghubung yang anda butuhkan disini. Semua produk kami dibuat demi kenyamanan untuk pengguna laptop dimanapun mereka berada baik di dalam ruangan maupun ketika bepergian. Kabel charger dell indonesia.

Dapatkan baterai hp asli charger atau adaptor untuk laptop hp. Charger laptop netbook asus putus kabelnya bingung mau. Cara menemukan titik tegangan tanpa skema pada motherboard laptop. Laptop handphone monitor lcd led televisi kecil kurang dari 20 inch komputer pc all in one dll.

Namun sebelum anda bisa leluasa menggunakan laptop dalam mobil sebelumnya perlu menyediakan adaptor power supply nya. Adaptor switching sebenarnya juga terdapat trafo tetapi ukurannya kecil saja adaptor switching lebih ringan dibanding adaptor konvensional.

Simple Inverter Mini Joule Thief Cara Menggunakan Trafo Charger

Simple Inverter Mini Joule Thief Cara Menggunakan Trafo Charger

Skema Charger Hp Sederhana Pakai Usb Dari Pc Laptop Komputer

Skema Charger Hp Sederhana Pakai Usb Dari Pc Laptop Komputer

Simple 12v 5a Power Supply Regulator Circuit Diagram Circuit

Simple 12v 5a Power Supply Regulator Circuit Diagram Circuit

Gado Gado Skema Adaptor Laptop

Gado Gado Skema Adaptor Laptop

Skema Rangkaian Speaker Aktif Mini Untuk Hp Laptop Dan Komputer

Skema Rangkaian Speaker Aktif Mini Untuk Hp Laptop Dan Komputer

Membuat Mini Power Amplifier Dari Bekas Lampu Lhe Eksperimen

Membuat Mini Power Amplifier Dari Bekas Lampu Lhe Eksperimen

Skema Rangkaian Inverter 1000 Watt Rangkaian Elektronik

Skema Rangkaian Inverter 1000 Watt Rangkaian Elektronik

Vivo Y71 Charging Ways Not Charging Problem Solution With

Vivo Y71 Charging Ways Not Charging Problem Solution With

Vga Wiring Diagram Vga Cable Color Code Diagram Wiring Diagrams

Vga Wiring Diagram Vga Cable Color Code Diagram Wiring Diagrams

Vga To Component Wiring Diagram Kutilstvi Pocitac Remesla

Vga To Component Wiring Diagram Kutilstvi Pocitac Remesla

Rangkaian Penurun Tegangan Dengan Mosfet Irfz44 Rangkaian

Rangkaian Penurun Tegangan Dengan Mosfet Irfz44 Rangkaian

Iphone 6 Full Pcb Cellphone Diagram Mother Board Layout Apple

Iphone 6 Full Pcb Cellphone Diagram Mother Board Layout Apple

5v Amplifier Audio Layout Komplit Karya Wicaxlab Rangkaian

5v Amplifier Audio Layout Komplit Karya Wicaxlab Rangkaian

Belajar Skema Dan Mengenal Komponen Handphone Untuk Pemula Dengan

Belajar Skema Dan Mengenal Komponen Handphone Untuk Pemula Dengan

Source : pinterest.com